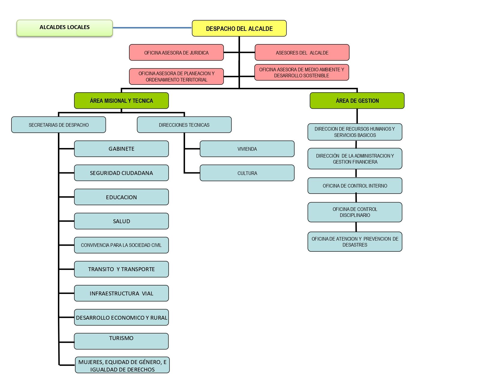
Organigrama
- Organigrama
- Publicado: 2020-10-11 13:09:02
- Actualizado: 2024-05-02 10:48:25
Organigrama de la Alcaldía de Buenaventra
Información de otras dependencias
Secretarías
Secretaría de Gobierno y Seguridad CiudadanaSecretaría de Desarrollo Económico y Rural
Secretaría de Educación
Secretaría de Gabinete
Secretaría de Infraestructura Vial
Secretaría de Tránsito y Transporte
Secretaría de Salud
Direcciones
Dirección de Recursos Humanos
Dirección de Administración y Gestión Financiera
Dirección Técnica Ambiental
Oficinas
Oficina Asesora de Planeación y Ordenamiento Territorial
Oficina Coordinadora Para la Prevención y Atención de Desastres
Descentralizadas
Terminal de Transportes
Sociedad de Acueducto y Alcantarillado SAAB
Instituto de Deportes y Recreación de Buenaventura
Cooperación Internacional





















